#申请开发板# #技术资源# 随着显示技术的不断发展,显示器的分辨率也在不断地提升,从标清、高清、1080P、2K再到3K、4K的分辨率。由于高分辨率的显示器呈现出来的画面效果更加自然、细腻和清晰,所以也更受人们的青睐。正是有这些优点,4K超高清显示器的需求也变得越来越大。但是高分辨率也会带来高功耗的问题,以往低分辨的显示器只需要5V电压就可以正常工作了,而4K显示器则需要更大的电压和功率才能正常工作。并且,当用于投屏的设备(如手机/电脑)需要充电时,整个系统的功耗就更大了。那么有没有一种方案能够支持4K USB Type-C接口显示器从接入的USB Type-C适配器获得最大功率从而保证整个系统拥有足够功率的呢?
为了弄清楚其中的奥秘,小编从网上购买了一款主流的4K双USB Type-C 显示器来研究。通过测试发现,这款4K USB Type-C接口显示器在接入USB Type-C适配器后,向适配器请求的是其最高电压,获得最大功率。如苹果USB Type-C适配器(电压分别是5V/9V/20V),输出的是20V的电压,此时,通过抓取通信协议发现显示器的另一个USB Type-C口,可以给设备提供5V/9V/12V/15V/20V的电压。对任天堂游戏机switch有点了解的都知道,switch是需要15V供电才能投屏扩展的,因此,这款4K显示器不但解决了系统功耗的问题,还可以在使用没有15V的苹果适配器时,接switch也能投屏玩游戏,同时,它的双USB Type-C接口还是盲插的,每个USB Type-C口既可以接设备,也可以接适配器,不用担心接错。小编此时不由地感叹这款4K USB Type-C接口显示器技术的强大。是如何实现让USB Type-C接口显示器从适配器获得最大功率以满足便携显示器用电需求的呢?在好奇心的驱使下,还是忍痛拆解了它。经过拆解分析,小编得出了这款4K USB Type-C接口显示器的方案框图大概如下:

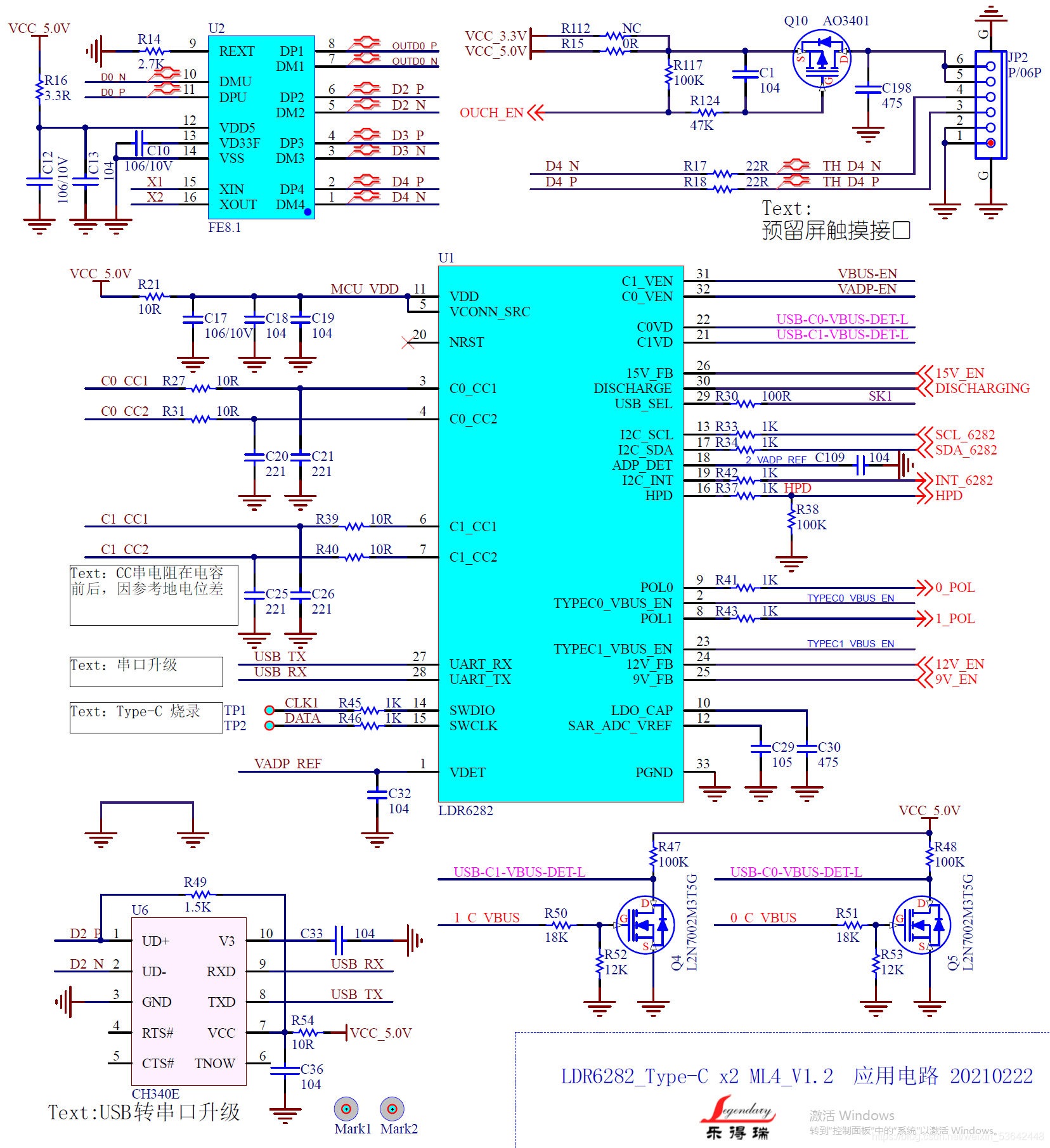
通过框图可以看出,实现请求最大功率和构造新电压的是一款名为LDR6282的USB PD控制芯片。小编通过查询资料了解到,这是一款可以在线升级的USB PD3.0芯片,功能异常的强大。同时还找到了它的参考电路图,如下:
通过电路图可以看出,LDR6282共有两路USB C引脚,分别独立管理两个USB C口,其中两个USB C口是对称设计的,这应该是它可以实现盲插的原因。LDR6282的升级电路通过一个HUB芯片连到了USB C口,看起来应该是接上Type C就可以升级了,方便又实用。轻松实现让USB Type-C接口显示器从适配器获得最大功率以满足便携显示器用电需求的方案。 |
|