单USB Type-C接口,同时具有HDMI/USB扩展和直流供电,桌面式显示器的典型形态,整个显示器通过DC接口输入类似24V/3A的大功率电源,出了满足本身的功率需求,还可以为通过USB Type-C接口接入到显示器的手机或者笔记本电脑提供PD快充。LDR6290,就是专门为这种单USB Type-C接口桌面显示器而设计的专用解决方案。
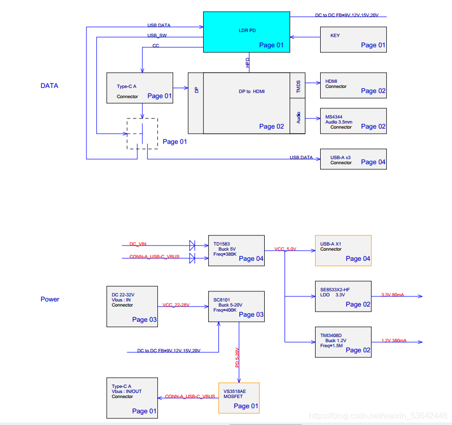
LDR6290,单USB Type-C接口桌面显示器专用解决方案,主要框架如下:

上图分别从Date和Power两个方面阐述了LDR6290的主要框架。首先从Date上面来看,通过与LDR6290 CC PIN的协议通讯,USB Type-C接口输入DP信号与Date信号,给到单USB Type-C接口桌面显示器的相关功能模块,实现音视频显示与USB3.0/2.0的功能。再从Power上面来看,DC接口的22V-32V的电源输入,经过DC-DC芯片,从USB Type-C接口输出5V-9V-12V-15V-20V的电压,当然这个电压输出多少,决定于插入单USB Type-C接口桌面显示器的手机或者显示器跟LDR6290的CC协议通讯,再由LDR6290控制DC-DC芯片的FB产生。
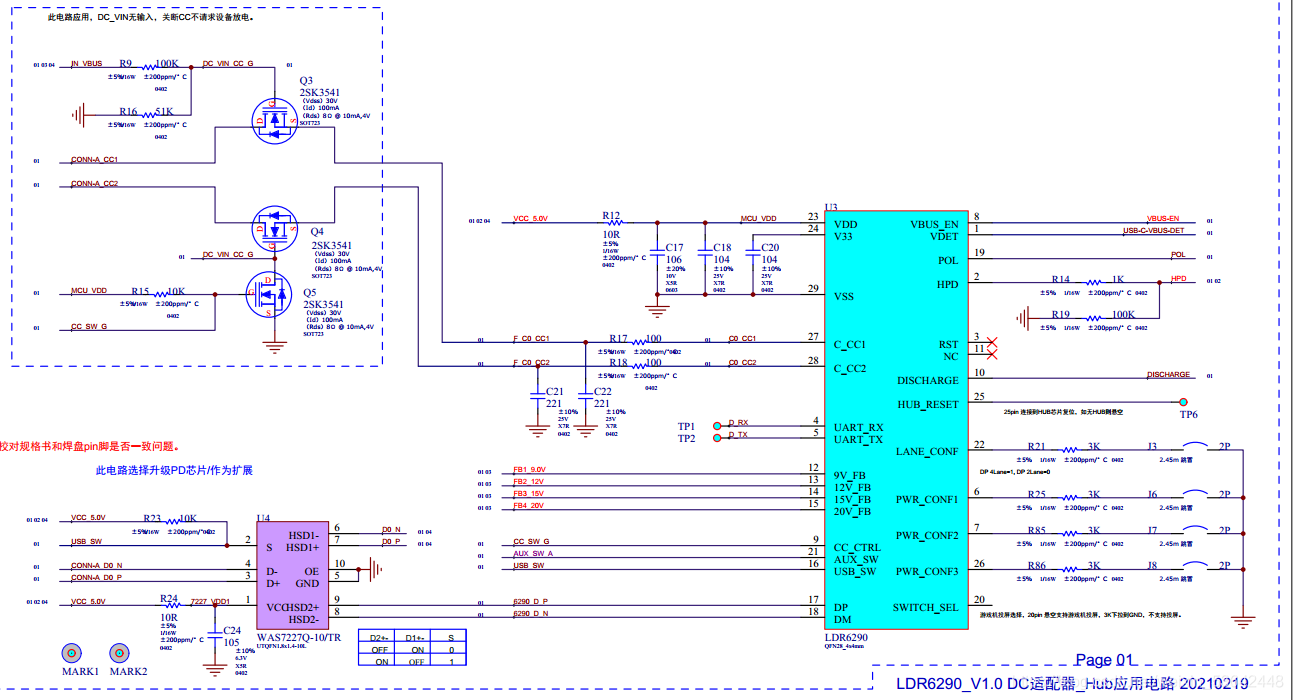
单USB Type-C接口桌面显示器专用解决方案,LDR6290部分电路如下:

此方案适合那些专门做显示器板卡的供应商或者显示器成品组装厂,如有需求,请到LDR官网垂询获得更多参考资料 |
|