现在市面上的手机基本只剩下了Type-c接口,那么一个接口如果要同时充电跟传数据需要搭载什么样的芯片呢,现在就让我们来看一下,Type-c OTG模式中的驱动芯片-LDR6028S
这种转接器把一个C口变成两个C口,其中一边接充电器,另外一边接usb-c耳机,极大的方便了消费者的使用。但是,很多工程师在设计产品的时候发现,在USB-C接口中,想要实现一边充电一边听歌说话,并不像以往的micro usb接口那样,只需要同时提供电源和音频接口,利用手机的OTG功能实现就可以了。而是需要一颗USB PD的芯片,与手机进行沟通,才能够实现边充边听。否则,要么只能听歌,要么只能充电。
我们购买了亚马逊和淘宝上的多种边听边充转接器机进行拆解和学习后发现。里面都有一颗相同的USB PD控制芯片LDR6023C,通过咨询了深圳市乐得瑞科技有限公司,获得了这颗芯片的开发资料及原厂联系方式。可以看到这颗芯片是这样的:

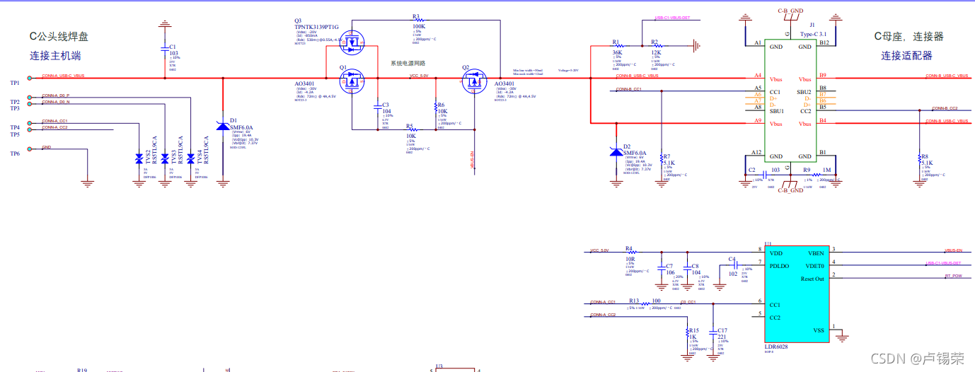
完整电路图:

从上图我们可以看到,此芯片的外部元器件非常简洁,仅需要2颗mos就能实现边充电边OTG的功能,D+D-直接连到所需的功能处IC即可。
|
|