伴随着USB TYPE-C接口的普及,基于USB PD的快速充电通信协议,正成为业界主流。同时,第二大快充协议,QC通信协议,正在逐步退出历史舞台。但是,消费者家里以及市场上还有大量的基于QC通信协议的快充充电头。保守估计全球的QC充电头数量,不低于5亿个。如何能够让这些老式的充电头继续发光发热,为新的基于USB PD的设备提供快充,而不是沦落为电子垃圾呢?答案是,使用QC转USB PD协议转换器,而市面上确实存在这种芯片,能够通过协议转换,巧妙的变废为宝。
通过从亚马逊以及某宝上购买多款QC转PD的转接头或者转接线,我们发现里面有一颗共同的协议转换芯片,LDR6023E。通过网络上找到的用户手册,我们看到这颗芯片为QC转PD进行了电源协议和数据协议两个层面的转换,具有SSOP16小体积封装。

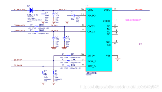
图1 QC协议转USB PD协议专用芯片LDR6023E SSOP16
电源协议层面上,LDR6023E在上电后会与电源端进行HVDCP握手,握手成功则表明电源支持QC协议,这时就会在芯片内部存储5V/2A和9V/1.67A的电源能力数据(source capability),用于在负载插入时,通过CC和USB PD通信协议,向负载端宣告电源能力。反之,如果HVDCP握手不成功。则会存储仅仅5V/2A的电源能力数据(source capability),用于向负载宣告。
 |