|
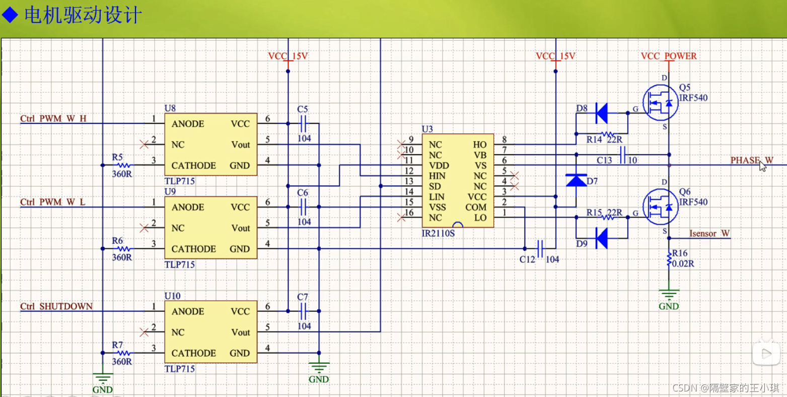
1.BLDC无刷直流电机驱动电路,因为BLDC是三相完全一样的驱动电路,下图为其中一相电路图,其他两相完全一样。

主要元器件:
高速光耦:TLP715
MOS管驱动IC:IR2110S
MOS:IRF540NS D7和C13为自举电路。 2.霍尔传感器接口电路
D18/19/20:保护电路,防止电压超过5V
R55/56/57:上拉电阻
R58/59/60:限流电阻
C36/37/38:滤波电容
 3.电源电路

4.总线电压检测电路、环境温度检测电路

5.控制和反馈信号,
Crrl PWM U/V/W H: 3个PWM控制3个上桥臂
Crrl PWM U/V/W L: 3个PWM控制3个下桥臂
HALL-U/V/W:3个霍尔传感器信号

|