|
在芯片设计中,IO口(输入/输出端口)是微控制器(MCU)或处理器与外部设备交互的关键接口。IO口的工作模式通常由芯片的硬件设计和软件配置决定,不同的工作模式适用于不同的应用场景。 | 工作模式 | 典型应用 | 优点 | 缺点 | 关键特性 | | 浮空输入 | SPI、I2C、CAN输入 | 灵活性高 | 易受噪声干扰 | 高阻抗,需外接电阻 | | 上拉输入 | 按键&开关检测,低电平有效 | 默认状态明确,抗干扰 | 增加功耗 | 内部弱上拉(30kΩ) | | 下拉输入 | 按键&开关检测,高电平有效 | 默认状态明确,抗干扰 | 增加功耗 | 内部弱下拉(30kΩ) | | 模拟输入 | 模拟信号输入,如电源分压等 | 支持模拟信号处理 | 无法用于数字信号 | 无上下拉,直接接芯片内部ADC模块 | | 推挽输出 | LED驱动,SPI以及高速I2C输出 | 驱动能力强,速度快 | 不适合多从机总线共享 | 高驱动能力,直接驱动数字负载 | | 开漏输出 | I2C总线、GPIO共享 | 支持多设备连接 | 需外部上拉,速度较慢 | 依赖外接上拉,支持电平转换 | | 复用推挽&开漏 | UART、SPI、PWM、I²C | 扩展芯片功能 | 失去GPIO独立性 | 外设专用,电流特性一致 |
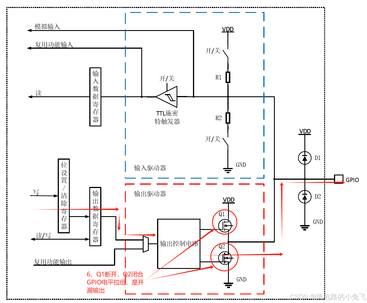
一、IO口常见工作模式 输入模式(Input Mode) 描述: IO口配置为接收外部信号,通常用来识别开关的高低电平,读取各类信号。 子类型:
1、浮空输入(Floating Input): 内部无上拉/下拉电阻,引脚电平完全由外部电路决定,常用于检测开关或外部数字信号。 特点:高阻态,芯片内部不驱动该引脚,外部信号决定电平,电流极低,内部阻抗极高(约兆欧级),实际电流通常在微安(μA)级别 设计要点:若外部信号不确定(如悬空),需外接上拉/下拉电阻以避免电平漂移,此时电流由外部电阻决定。 典型应用:SPI的从机信号输入,低速I2C的输入,外部已经提供120Ω CAN的输入 
2、上拉输入(Pull-up Input): 内部接上拉电阻,默认高电平,外部可拉低(适用于总线未配置外部上拉,或者需要增强抗干扰能力时使用)。 特点:内部弱上拉电阻,典型值约30kΩ(范围20-40kΩ),电流约 0.11mA(3.3V供电时)。 设计要点:外部信号驱动能力不足时,需并联更低阻值电阻增强驱动,但需平衡功耗与抗干扰 典型应用:按键/开关检测,下拉低电平中断触发。 
3、下拉输入(Pull-down Input): 内部接下拉电阻,默认低电平,外部可拉高。 特点:内部弱下拉电阻,典型值约30kΩ(范围10-50kΩ),电流约 0.11mA(3.3V供电时)。 设计要点:外部信号驱动能力不足时,需并联更低阻值电阻增强驱动,但需平衡功耗与抗干扰 典型应用:按键/开关检测,上拉高电平中断触发 
4、模拟输入(Analog Mode):IO口直接接到内部ADC,关闭数字功能,用于模拟信号的输入或输出。 特点:常连接到ADC(模数转换器)或DAC(数模转换器)。 设计要点:需重点关注信号完整性、抗干扰能力,比如在输入端加100nF滤波电容。 典型应用: 采集传感器模拟信号或分压后的电源电压以此来监控电源。 
输出模式(Output Mode) 描述: IO口配置为向外部设备发送信号如I2C, UART, SPI等,也可以驱动LED、继电器或其他负载。 特点: 芯片内部驱动引脚输出高电平或低电平。 子类型:
5、推挽输出(Push-Pull Output): 可输出强高电平,驱动能力强适用于高速场景。 特点:最大输出电流,单引脚标称值 8-20mA(不同型号差异较大,如STM32F1系列为8mA,STM32H7系列为20mA)。可达 20-25mA(部分型号实测可达60mA,但长期使用建议≤10mA以避免发热)。 设计要点:直接驱动LED或继电器时需串联限流电阻,避免超过引脚驱动能力。 典型应用:如SPI的SCK、MOSI、CS;高速I2C 3.4Mbps场景,TI公司的 ‘DAC101C081’数模转换器支持,仅做了解 
6、开漏输出(Open-Drain Output): 只能输出低电平,高电平时需关闭Q2同时外部上拉电阻来恢复高电平,适合多设备共用总线。 特点:吸收电流能力典型值 20mA,输出高电平依赖外部上拉电阻,电流由外接电源和电阻决定。 设计要点:上拉电阻阻值需平衡速度与功耗(常用1kΩ-10kΩ),高速通信时建议小阻值以减少上升延时。 典型应用:I2C总线、SPI的CS、CAN的低电平状态、共享总线实现“线与”逻辑 
7&8、GPIO复用推挽&开漏(Alternate Function Mode)。IO口被特定外设功能占用,如UART、SPI、I2C等。 特点: 数据由MCU的内置外设模块(如I²C、CAN、定时器等)自动控制。引脚作为外设功能的专用通道,用户无法通过数据寄存器直接操作,需通过外设配置实现功能。 应用: 用于协议驱动的外设接口,如I²C的SCL/SDA、CAN总线收发器等,需严格遵循协议时序的场景(如I²C的起始/停止信号由硬件自动生成)。
|