本帖最后由 liuhao628 于 2025-8-17 16:03 编辑
在探讨如何使用H桥电路驱动有刷直流电机之前,我们首先需要了解H桥电路的原理。H桥电路,因其形状酷似字母“H”而得名,是一种用于控制电机旋转方向的电路。它由四个开关组成,通过不同的开关组合,可以实现电机端子的四种连接状态,从而控制电机的旋转方向。这种电路不仅适用于有刷直流电机,也广泛应用于其他需要双向控制的场合。接下来,我们将详细介绍这四种连接状态及其对应的开关组合。

为了更直观地展示连接组合方式,我们在示例中使用了开关,但在真实的电子电路中,这四个开关会被半导体功率晶体管所替代。右图所示的配置便是实际的H桥电路。在这个电路中,电源的正极侧晶体管(Q1和Q3)选用的是P通道MOSFET,而负极侧晶体管(Q2和Q4)则选用的是N通道MOSFET。

为了调节有刷直流电机的转速,我们必须调整施加到电机上的电压。为此,在电源与电机之间加入一个电压调控电路,从而实现对电机电压的直接或间接控制。这里有两种控制策略:一种是在(-)侧直接将电机连接至电源,另一种是在(-)侧加入控制电路进行同步调控。实际的驱动电路通常由一个能够切换连接状态的H桥电路和电压调控电路共同构成。

在前面的内容中,我们探讨了有刷直流电机驱动的H桥电路的工作原理。接下来,我们将深入探讨H桥电路的实际控制过程,即输出状态的切换。
H桥电路的输出状态切换
在上一篇文章中,我们提到了向电机两个端子施加电压的四种可能连接方式:
端子不与任何地方连接。
将直流电源的正极(+)连接至一个端子,负极(-)连接至另一端子。
将直流电源以与相反的极性连接至电机。
两个端子之间直接相连。
通过组合这两种状态,我们可以得到四种不同的输出状态。例如,如果使用两个逻辑输入端子来控制,那么每种状态都有两种可能性,总共可以形成2*2=4种不同的组合。
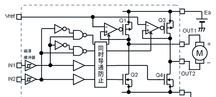
以下是一个内置H桥电路的有刷直流电机驱动器的示例,展示了其大致的内部功能框图。通过这个框图,我们可以更清晰地看到H桥电路如何实现输出状态的切换,从而控制电机的转向和速度。

用于切换H桥状态的逻辑电路,以IN1和IN2作为输入,其核心部分由虚线框出。该逻辑电路的真值表如下:
可以看出,相对于IN输入逻辑的VG状态,VG代表了Q1~Q4各MOSFET的栅极电压状态。例如,Q1的VG为H,这表示对其施加了H电平的电压,但并不直接表示Q1的ON/OFF状态。
此H桥由Pch MOSFET(Q1,Q3)和Nch MOSFET共同构成。高边侧采用Pch,而低边侧则采用Nch对(即Q1与Q2,Q3与Q4)。各漏极和源极已连接,并共同输出至OUT1(对应Q1和Q2对)和OUT2(对应Q3和Q4对)。
从框图中可见,Pch的Q1和Q3在栅极上带有活动状态的L符号,因此它们的VG为L,处于导通(ON)状态。同时,Q2和Q4则处于活动状态的H,意味着它们的VG为H,同样处于导通(ON)状态。这一点与CMOS逆变器逻辑电路相似,但不同的是,其栅极由IN1和IN2分别进行控制。
OUT端可创建四种不同的状态。OPEN状态表示所有MOSFET均处于关断状态,且处于高阻抗状态。L状态则表示通过MOSFET连接到GND,而H状态则表示连接到电机电源VM。
此外,虽然与H桥的控制逻辑无直接关联,但功能模块中展示的电平转换和同时导通防止功能,均为硬件控制所需的重要功能。电平转换可转换低电压逻辑电路的输出电压,以适应高电压MOSFET驱动电路的需求。同时导通防止功能则用于防止在高边晶体管和低边晶体管切换时可能出现的两边晶体管同时导通的情况。
在探讨完H桥的基本原理与状态转换后,我们进一步聚焦于如何利用H桥电路来驱动有刷直流电机。其中,高边电压的线性控制是一种关键方法。通过这种方式,我们可以灵活地调整OUT引脚的H电压,进而实现对电机电压的精确控制。具体来说,OUT引脚的H电压与施加到Vref引脚的直流电压相关联,理论上两者保持一致。这种控制方式为电机转速和转矩的精细调节提供了可能。

在该示例中,当高边MOSFET(Q1,Q3)通过H桥切换控制逻辑被导通时,运算放大器会提供偏压至MOSFET的栅极,使其导通。同时,MOSFET的漏极电压会被反馈到运算放大器的同相输入端。根据运算放大器反馈电路的原理,该电路会进行调整,以保持反相输入与同相输入电压的一致。在此示例中,施加到Vref引脚的电压、运算放大器的反相引脚电压、同相引脚电压、MOSFET的漏极电压以及OUT引脚的H电压均相等。由于反馈电路的增益为+1,因此Vref和OUT之间的电压比例也为1:1。
可能有人会认为反馈到同相引脚的电路设计不够直观,但需要注意的是,由于Pch MOSFET在活动状态下其L端会反馈运算放大器输出的反向电压,这与使用PNP晶体管作为升压器的反馈电路的设计思路是相似的。 在探讨如何使用H桥电路驱动有刷直流电机之前,我们首先需要了解H桥电路的原理。H桥电路,因其形状酷似字母“H”而得名,是一种用于控制电机旋转方向的电路。它由四个开关组成,通过不同的开关组合,可以实现电机端子的四种连接状态,从而控制电机的旋转方向。这种电路不仅适用于有刷直流电机,也广泛应用于其他需要双向控制的场合。接下来,我们将详细介绍这四种连接状态及其对应的开关组合。

为了更直观地展示连接组合方式,我们在示例中使用了开关,但在真实的电子电路中,这四个开关会被半导体功率晶体管所替代。右图所示的配置便是实际的H桥电路。在这个电路中,电源的正极侧晶体管(Q1和Q3)选用的是P通道MOSFET,而负极侧晶体管(Q2和Q4)则选用的是N通道MOSFET。

为了调节有刷直流电机的转速,我们必须调整施加到电机上的电压。为此,在电源与电机之间加入一个电压调控电路,从而实现对电机电压的直接或间接控制。这里有两种控制策略:一种是在(-)侧直接将电机连接至电源,另一种是在(-)侧加入控制电路进行同步调控。实际的驱动电路通常由一个能够切换连接状态的H桥电路和电压调控电路共同构成。

在前面的内容中,我们探讨了有刷直流电机驱动的H桥电路的工作原理。接下来,我们将深入探讨H桥电路的实际控制过程,即输出状态的切换。
H桥电路的输出状态切换
在上一篇文章中,我们提到了向电机两个端子施加电压的四种可能连接方式:
端子不与任何地方连接。
将直流电源的正极(+)连接至一个端子,负极(-)连接至另一端子。
将直流电源以与相反的极性连接至电机。
两个端子之间直接相连。
通过组合这两种状态,我们可以得到四种不同的输出状态。例如,如果使用两个逻辑输入端子来控制,那么每种状态都有两种可能性,总共可以形成2*2=4种不同的组合。
以下是一个内置H桥电路的有刷直流电机驱动器的示例,展示了其大致的内部功能框图。通过这个框图,我们可以更清晰地看到H桥电路如何实现输出状态的切换,从而控制电机的转向和速度。

用于切换H桥状态的逻辑电路,以IN1和IN2作为输入,其核心部分由虚线框出。该逻辑电路的真值表如下:
可以看出,相对于IN输入逻辑的VG状态,VG代表了Q1~Q4各MOSFET的栅极电压状态。例如,Q1的VG为H,这表示对其施加了H电平的电压,但并不直接表示Q1的ON/OFF状态。
此H桥由Pch MOSFET(Q1,Q3)和Nch MOSFET共同构成。高边侧采用Pch,而低边侧则采用Nch对(即Q1与Q2,Q3与Q4)。各漏极和源极已连接,并共同输出至OUT1(对应Q1和Q2对)和OUT2(对应Q3和Q4对)。
从框图中可见,Pch的Q1和Q3在栅极上带有活动状态的L符号,因此它们的VG为L,处于导通(ON)状态。同时,Q2和Q4则处于活动状态的H,意味着它们的VG为H,同样处于导通(ON)状态。这一点与CMOS逆变器逻辑电路相似,但不同的是,其栅极由IN1和IN2分别进行控制。
OUT端可创建四种不同的状态。OPEN状态表示所有MOSFET均处于关断状态,且处于高阻抗状态。L状态则表示通过MOSFET连接到GND,而H状态则表示连接到电机电源VM。
此外,虽然与H桥的控制逻辑无直接关联,但功能模块中展示的电平转换和同时导通防止功能,均为硬件控制所需的重要功能。电平转换可转换低电压逻辑电路的输出电压,以适应高电压MOSFET驱动电路的需求。同时导通防止功能则用于防止在高边晶体管和低边晶体管切换时可能出现的两边晶体管同时导通的情况。
在探讨完H桥的基本原理与状态转换后,我们进一步聚焦于如何利用H桥电路来驱动有刷直流电机。其中,高边电压的线性控制是一种关键方法。通过这种方式,我们可以灵活地调整OUT引脚的H电压,进而实现对电机电压的精确控制。具体来说,OUT引脚的H电压与施加到Vref引脚的直流电压相关联,理论上两者保持一致。这种控制方式为电机转速和转矩的精细调节提供了可能。

在该示例中,当高边MOSFET(Q1,Q3)通过H桥切换控制逻辑被导通时,运算放大器会提供偏压至MOSFET的栅极,使其导通。同时,MOSFET的漏极电压会被反馈到运算放大器的同相输入端。根据运算放大器反馈电路的原理,该电路会进行调整,以保持反相输入与同相输入电压的一致。在此示例中,施加到Vref引脚的电压、运算放大器的反相引脚电压、同相引脚电压、MOSFET的漏极电压以及OUT引脚的H电压均相等。由于反馈电路的增益为+1,因此Vref和OUT之间的电压比例也为1:1。
可能有人会认为反馈到同相引脚的电路设计不够直观,但需要注意的是,由于Pch MOSFET在活动状态下其L端会反馈运算放大器输出的反向电压,这与使用PNP晶体管作为升压器的反馈电路的设计思路是相似的。 |