风电叶片厂RFID智能化组装车间工器具管理方案

[复制链接]
386|0
Cykeo 发表于 2025-11-4 09:29 | 显示全部楼层 |阅读模式
RFID, 方案, , , ,
本帖最后由 Cykeo 于 2025-11-4 10:24 编辑



你现在所看到的是包头市风电装备制造产业园组装车间的场景。走进宽敞的叶片车间,巨大的模具如张开的贝壳,静候新生。这里是塑造叶片“骨架”的核心工序——材料铺设与真空灌注。工人们按铺层设计逐层作业,每一步都直接影响叶片质量与寿命,也是最耗时的环节。

在这种高强度、精度要求极高的生产环境中,工器具的管理成为保障生产节奏和质量稳定的关键环节。为了避免工具丢失、错拿、闲置,本期我们将以这一场景为例,探讨风电叶片厂如何构建一套基于RFID的智能化工器具管理方案。

一、车间工器具管理的痛点



在风电叶片生产过程中,工器具数量多、分布广、借用频繁。传统的人工管理方式存在以下问题:

手工登记效率低:人工记录借还,容易遗漏、出错,信息更新滞后;

查找耗时:工具分散在线边和仓库,找一个遗落工具可能耗费十几分钟;

丢失追责难:工具丢失后难以追溯使用人,增加补充成本;

盘点工作量大:每次日检、月检需要大量人力,占用生产时间。

这些痛点叠加,直接影响生产节拍和安全,因此引入自动化、数字化的工具管理手段显得尤为必要。

二、基于RFID的工器具精细化管理方案

在风电叶片车间,RFID技术可以把工器具从“静态存放”变成“动态可控资产”,其核心思路是:每一件工具都拥有唯一的RFID身份标签,系统通过固定设备、移动终端和门禁对其进行持续感知和状态更新,实现全生命周期管理。



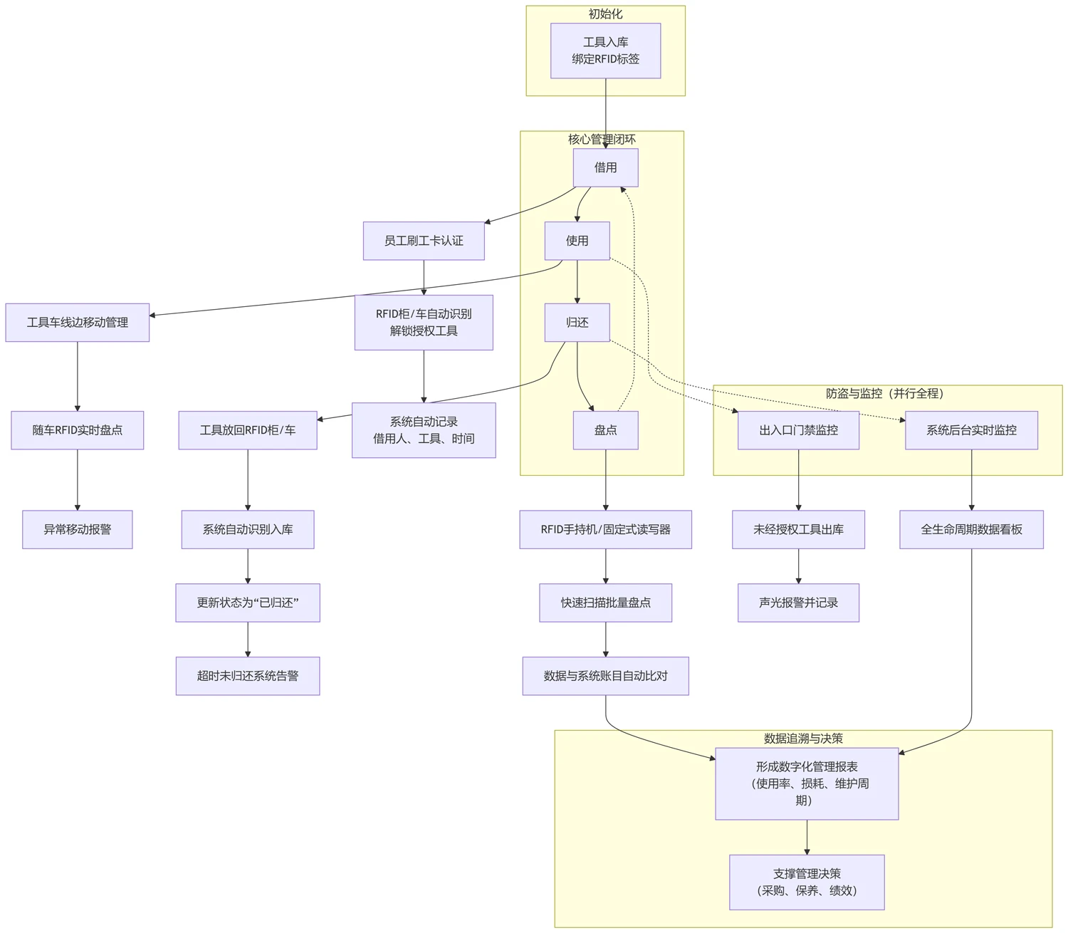
RFID工器具管理业务闭环流程图

1. 工具出入库与借还闭环

在叶片组装车间内部合理位置配置RFID智能工具柜,工人刷工卡即可借用所需工具,RFID自动完成出库记录;归还时再放回柜中,系统自动识别完成入库,形成闭环。



实时记录:借出时间、归还时间、使用人信息自动留痕;

权限控制:支持分岗位授权,防止无关人员取错工具;

异常提醒:工具超时未归还可自动推送提醒,防止遗落。

2. 生产过程中的移动管理

对于频繁跨工位使用的工具,可通过RFID智能工具车进行线边管理。



随车盘点:3秒完成全车工具清点,避免班次交接遗失;

锁定运输状态:在运输途中可锁定工具,防止途中丢失或错拿;

充电独立:自带电池保证全天候使用,不依赖固定电源。

3. 库存与备件的可视化管理

仓库安装RFID智能货架,系统实时掌握每件工具的库存状态、使用频次和维护周期。



精准库存:防止多领、漏领,减少库存占用;

周期提醒:对需定期标定的工具,自动提醒维护,避免超期使用。

4. 快速查找与应急定位

当某工具遗落在模具内或车间角落,可用RFID手持终端快速扫描定位。



精准查找:几分钟内找到工具,避免因停线造成损失;

应急盘点:可对临时工位、异常工位进行补充盘点,补齐数据。

5. 出入口防盗与异常监控

车间出入口配置RFID门禁,智能判断工具进出状态。



方向识别:区分工具是进入车间还是离开车间;

声光报警:未经授权带出自动报警,防止资产流失;

人流统计:辅助统计人员进出,形成安全管理数据。

通过这五款RFID设备协同工作,形成“出入库有记录、过程有跟踪、异常有提醒、结果可追溯”的闭环管理体系,让每件工具从领用到归还全程可见、可控。

三、方案落地后的预期成效

应用RFID智能化工器具管理方案,车间可以实现:

效率提升:工具周转时间减少50%以上,日检/月检盘点用时缩短到10秒级;

损耗降低:工具丢失率降至0.5%以下,责任到人;

停工减少:查找工具时间缩短至3~5分钟,避免长时间停线;

质量保障:防止工具遗漏在叶片模具中,降低质量风险;

管理数字化:工具使用频次、寿命、维修数据沉淀,为采购和保养提供决策依据。

这款方案不仅解决了工具管理的“人治问题”,更把管理流程固化到系统中,让工具成为可控资产,支撑车间的长期稳定生产。


您需要登录后才可以回帖 登录 | 注册

本版积分规则

2

主题

2

帖子

0

粉丝
快速回复 在线客服 返回列表 返回顶部