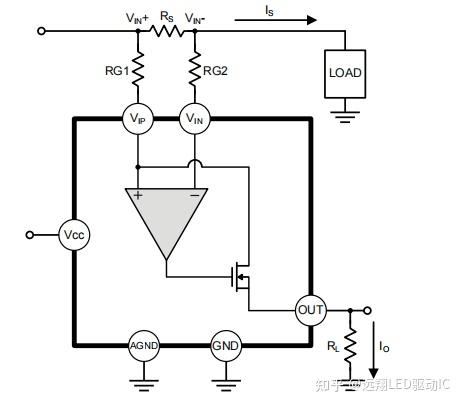
电流检测技术常用于高压短路保护、电机控制、DC/DC换流器、系统功耗管理、二次电池的电流管理、蓄电池管理等电流侦测等场景。 今天给大家分享一款耐压超高的90V高端点电流检测芯片-FP136,丝印是BXXXX。  一、FP136电流检测芯片的特点: 首先FP136的优势特点在于它的耐压特别的高,宽共模输入电压:3.3V至90V,以至于它的引用非常的广泛。它包括一个差分输入放大器和一个带有源输出的MOSFET,有三个外部电阻,轨道电流信号非常容易地转换为IC输出引脚的放大电压信号。此外,还可以通过改变这三个外部电阻器的值来调整增益。  通过上面这个电路图我们知道,它是一款高端点电流检测芯片,因为它的感测电阻位于负载的上方,通过下图片是电流传感原理图我们就可以很清楚的知道。  二、高端电流检测IC的原理及优势: 那么高端电流检测芯片具体是怎么检测电流的呢?接下来详细说说其原理。我们知道低端电流测量通常可以采用传统的差分放大器,这为这种类型的测量提供了一种简单有效的方法。另一方面,低侧电流测量存在一些明显的缺点。低负载检测电阻位于负载和地之间,可防止负载直接接地。此外,如果负载意外接地,这种配置可能导致危险的高电流。高端测量消除了这些问题,允许负载保持与地面的直接连接,同时提供了一种方法检测意外短路引起的高负载电流。高端电流监控在电池供电系统中尤其有用,因为它不会干扰电池充电器的接地路径。但是,高端测量会对设备选择和操作带来额外的要求。对于这种测量配置,采用差分放大器的传统方法效率较低,因为差分放大器的输入电阻存在显着差异,需要确保使用非常匹配的电阻来获得可接受的共模抑制比等问题。 三、FP136电流检测芯片的优势针对上述的问题台湾远翔科所设计的芯片已经解决了这些方面的问题。FP136可以在3.3V至90V的共模电压下检测分流器的压降。同时,电流检测放大器具有极低的失调特性,即使在最低电压电平下也能实现精确测量。 另外FP136还改良了一种延迟转换时间的简单方法。当感应电阻(RS)发生瞬态电压时,集成电路将改变源电流(IO)改为输出端,并在输出端产生电压变化。RC电路将在输出更改期间延迟一段时间。  另外,在电流检测电路中阻抗的问题对检测结果会产生影响,那么怎样可以解决这个问题呢? 台湾远翔的一颗耐压超高的90V高端点电流检测芯片-FP136可以解决这个问题。 当设备直接连接到OUT引脚时,其阻抗与增益设置电阻RL并联连接。如果器件的阻抗较低,并联阻抗组合会影响系统的增益,导致输出电压不准确。  在OUT引脚与器件之间放置缓冲放大器是解决阻抗影响的一种简单方法。 应用市场展示: 其他的电流侦测芯片料号参考: 
|